Riccardo Margheritti

Foto profilo

PhD Student · Artificial Intelligence/Computational Fluid Dynamics · Politecnico di Milano

About Me

I’m a researcher focused on the intersection of Machine Learning (ML) and Computational Fluid Dynamics (CFD). After graduating in Aerospace Engineering from Politecnico di Milano, I began a PhD in Artificial Intelligence focused on developing data-driven and physics-informed methods for flow inference, sensor placement, and defect detection in complex aerodynamic and biomedical systems.
My research combines ML, computational geometry, and high-performance computing to accelerate CFD pipelines and enable a deeper understanding of physical phenomena. I’ve developed tools for mesh morphing, Bayesian clustering of flow fields, and neural models that integrate physics constraints for more accurate and generalizable predictions.
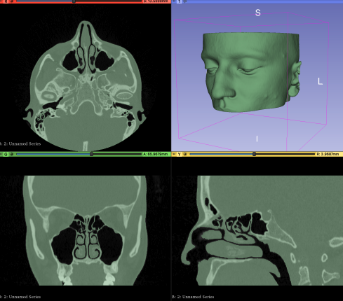
A major focus of my current work is applying these methods to aerodynamic defect detection in airfoils and the identification of pathologies in human upper airways extracted from CT Scans, bridging engineering and medical applications.
Beyond research, I’m driven by innovation and collaboration, transforming scientific ideas into practical technologies for aerospace, motorsport, and medical domains.

Publications and Conferences

2026

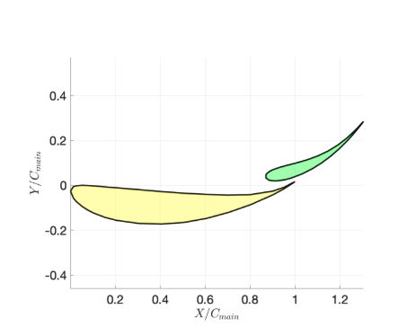
Feature Extraction from Complex Flow Fields: a Morphing-based Approach under Geometric Variability

Riccardo Margheritti, Onofrio Semeraro, Maurizio Quadrio, Giacomo Boracchi

Conference Presentation

3rd ERCOFTAC Workshop on Machine Learning for Fluid Dynamics
4–6 March 2026, Amsterdam, Netherlands

Conference Page

2025

Physics-Based Region Clustering to Boost Inference on Computational Fluid Dynamics Flow Fields

Riccardo Margheritti, Onofrio Semeraro, Maurizio Quadrio, Giacomo Boracchi

Published

European Conference on Machine Learning and Principles and Practice of Knowledge Discovery in Databases (ECML-PKDD)
Porto, Portugal – 2025

DOI: 10.1007/978-3-032-06129-4_1

Paper BibTeX

Feature Extraction from Flow Fields: Physics-Based Clustering and Morphing with Applications

Riccardo Margheritti, Onofrio Semeraro, Maurizio Quadrio, Giacomo Boracchi

Published

Applied Sciences
Volume 15, Issue 23 — 2025

DOI: 10.3390/app152312421

Paper BibTeX

Leveraging Computational Geometry for Data Augmentation in Medical Flow Fields Classification (Best Paper Award)

Riccardo Margheritti, Andrea Schillaci, Carlotta Pipolo, Maurizio Quadrio, Giacomo Boracchi

Published

Engineering Applications of Neural Networks (EANN 2025)
Limassol, Cyprus – 2025

DOI: 10.1007/978-3-031-96199-1_9

Paper BibTeX

Leveraging Machine Learning for CFD Flow Field Classification

Riccardo Margheritti, Onofrio Semeraro, Maurizio Quadrio, Giacomo Boracchi

Conference Presentation

3rd IACM Digital Twins in Engineering Conference & 1st ECCOMAS AICOMAS
Paris, France – 2025

Abstract

Combining Physics-Informed Clustering and Deep Learning to Identify Pathologies and Defects from CFD Data

Riccardo Margheritti, Onofrio Semeraro, Maurizio Quadrio, Giacomo Boracchi

Conference Presentation

Euromech Colloquium on Data-Driven Fluid Dynamics & 2nd ERCOFTAC Workshop on Machine Learning for Fluid Dynamics
London, UK – 2025

Conference Page

Awards

  • Jun 2025: Winner, Best Paper Award at Engineering Applications and Advances of Artificial Intelligence (EANN), Limassol, CY
  • Dec 2024: Winner, NVIDIA Academic Grant Program Award – Awarded for the research proposal “Leveraging ML for CFD Flow Field Classification”. Received 4 NVIDIA RTX A6000 Ada GPUs to accelerate research on ML and physics-informed methods for CFD

Relevant Projects

Design and Validation of a Sports Car Rear Wing

Aerodynamics of Transport Vehicles, Politecnico di Milano

A complete workflow for design, validation, and CFD analysis of a sports car rear wing.
Includes wind tunnel testing, 3D simulations, and fluid-structure interaction analysis.

Report

ML-based Diagnosis of Nasal Breathing Difficulties Aided by CFD

Politecnico di Milano – Computational Geometry & Machine Learning

Development of a pipeline for the automatic diagnosis of nasal breathing disorders using CFD simulations and ML models.
Based on patient-specific anatomical geometries and Computational Geometry methods for automation and data augmentation.

Report

Assembly and Performance Analysis of an NVIDIA Jetson Nano Cluster

Politecnico di Milano – High-Performance Computing

Design, assembly, and benchmarking of a 5-node NVIDIA Jetson Nano cluster for parallel CFD simulations.
Performance evaluation through strong and weak scaling tests using SU2, with network analysis and software optimization (MPI, OpenMP).

Education

National PhD in Artificial Intelligence

PhD — Politecnico di Milano / Politecnico di Torino

Nov 2022 — Present · Milano, IT

  • Research topic: Machine Learning and Computational Fluid Dynamics (CFD) for diagnosing complex systems.
  • Principal subjects: Computational Fluid Dynamics, Aerodynamics, Healthcare, Machine Learning, Data Augmentation, Flow Field Classification, Physics-based Learning, Feature Extraction, Computational Geometry, Mesh Morphing, Functional Mapping.

Visiting PhD Student

LISN — Laboratoire Interdisciplinaire des Sciences du Numérique

Feb 2024 — Jul 2024 · Paris, FR

  • Research topic: Physics-informed clustering for flow field classification.

MSc in Aeronautical Engineering

MSc — Politecnico di Milano

Sep 2020 — Oct 2022 · Milano, IT

  • Thesis: A Computational Geometry approach for Machine Learning–based diagnosis of nasal breathing difficulties aided by CFD.
  • Principal subjects: Aerodynamics, Fluid Dynamics, Turbulence, Compressible Fluid Dynamics, Computational Fluid Dynamics, Machine Learning, High Performance Computing (HPC).
  • Honors: Summa cum laude (GPA: 110L/110).

BSc in Aerospace Engineering

BSc — Politecnico di Milano

Sep 2017 — Sep 2020 · Milano, IT

  • Principal subjects: Physics, Rigid Body Dynamics, Calculus, Fluid Dynamics, Structural Mechanics, Flight Mechanics, Thermodynamics.
  • GPA: 110/110.

High School

Liceo Scientifico delle Scienze Applicate “Galileo Galilei”

Sep 2012 — Jul 2017 · Crema (CR), IT

  • GPA: 100/100.